SNA/B/C series safety light curtain
characteristic:◆Completespecificationsandmodels,convenientinstallation,andsimplewiring;◆Comprehensiveselfinspectionfunction;◆Strongresistancetoelectromagneticandopticalinterference;◆Strongvibrationres...
characteristic:
◆Complete specifications and models, convenient installation, and simple wiring;
◆Comprehensive self inspection function;
◆Strong resistance to electromagnetic and optical interference;
◆Strong vibration resistance, superior waterproof and dustproof performance;
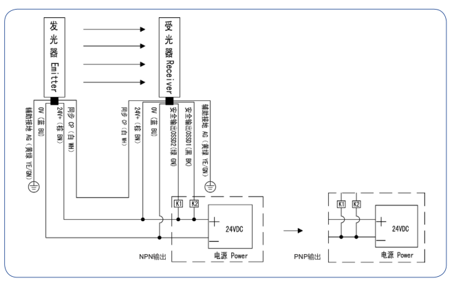
◆Equipped with a controller to provide dual relay signal output, optional dual NPN/PNP signal output;
◆LED indicates working and fault status;
◆Configurable S-type external controller provides double-sided protection;
◆Dual PNP output with security monitoring (NPN output customizable) (SNC).
Technical parameters:
| series | Aseries | B/Cseries |
| protective length | 0~3000mm | 0~8000mm(standard), 5~40000mm(Extra long: B-series) |
| protection height | Optical axis spacing× (Number of beams -1) | |
| Beam pitch | 20mm, 40mm, 80mm | |
| check the accuracy | 30mm, 50mm, 100mm | |
| Working power supply | DC12V~24V | |
| Working current | <200mA | |
| LOAD | <200mA | |
| response time | <10ms | |
| Diagnostic Coverage | >99% | |
| Mean time between dangerous failures | 120a | |
| protection grade | IP65 | |
| operation temperature | –10°C ~ +55°C | |
| ambient humidity | 20°C, RH ≤ 85% | |
| Anti light interference | 10000Lux (incident angle≥ 5°) | |
| Anti vibration | frequency:10~55Hz, amplitude:0.35mm | |
| Impact resistance | 15g, 16ms, X, Y, Z axes, 1000 times per axis | |
Selection Table:

| Beam pitch 20mm | Beam pitch40mm | Beam pitch80mm | |||||||
| light beam | specifications | H | L | specifications | H | L | specifications | H | L |
| 2 | SNA0280 | 80 | 225 | ||||||
| 4 | SNA0440 | 120 | 225 | SNA0480 | 240 | 385 | |||
| 6 | SNA0620 | 100 | 185 | SNA0640 | 200 | 305 | SNA0680 | 400 | 545 |
| 8 | SNA0820 | 140 | 225 | SNA0840 | 280 | 385 | SNA0880 | 560 | 705 |
| 10 | SNA1020 | 180 | 265 | SNA1040 | 360 | 465 | SNA1080 | 720 | 865 |
| 12 | SNA1220 | 220 | 305 | SNA1240 | 440 | 545 | SNA1280 | 880 | 1025 |
| 14 | SNA1420 | 260 | 345 | SNA1440 | 520 | 625 | SNA1480 | 1040 | 1185 |
| 16 | SNA1620 | 300 | 385 | SNA1640 | 600 | 705 | SNA1680 | 1200 | 1345 |
| 18 | SNA1820 | 340 | 425 | SNA1840 | 680 | 785 | SNA1880 | 1360 | 1505 |
| 20 | SNA2020 | 380 | 465 | SNA2040 | 760 | 865 | SNA2080 | 1520 | 1665 |
| 22 | SNA2220 | 420 | 505 | SNA2240 | 840 | 945 | |||
| 24 | SNA2420 | 460 | 545 | SNA2440 | 920 | 1025 | |||
| 26 | SNA2620 | 500 | 585 | SNA2640 | 1000 | 1105 | |||
| 28 | SNA2820 | 540 | 625 | SNA2840 | 1080 | 1185 | |||
| 30 | SNA3020 | 580 | 665 | SNA3040 | 1160 | 1265 | |||
| 32 | SNA3220 | 620 | 705 | SNA3240 | 1240 | 1345 | |||
| 34 | SNA3420 | 660 | 745 | SNA3440 | 1320 | 1425 | |||
| 36 | SNA3620 | 700 | 785 | SNA3640 | 1400 | 1505 | |||
| 40 | SNA4020 | 780 | 865 | SNA4040 | 1560 | 1665 | |||
| 44 | SNA4420 | 860 | 945 | SNA4440 | 1720 | 1825 | |||
| 48 | SNA4820 | 940 | 1025 | SNA4840 | 1880 | 1985 | |||
| 52 | SNA5220 | 1020 | 1105 | SNA5240 | 2040 | 2145 | |||
| 56 | SNA5620 | 1100 | 1185 | SNA5640 | 2200 | 2305 | |||
| 60 | SNA6020 | 1180 | 1265 | SNA6040 | 2360 | 2465 | |||
| 64 | SNA6420 | 1260 | 1345 | SNA6440 | 2520 | 2625 | |||
| 68 | SNA6820 | 1340 | 1425 | SNA6840 | 2680 | 2785 | |||
| 72 | SNA7220 | 1420 | 1505 | SNA7240 | 2840 | 2945 | |||
Note: The exterior dimensions and models of the B series are the same as those of the A series; The C series has a 20mm spacing of 8 beams, a 40mm spacing of 4 beams, and an 80mm spacing of 2 beams. The rest are the same as the A series.
Wiring diagram:

Installation bracket:

